logo
首页
行业资讯
全球储能数据库
储能项目库
储能项目库
提交项目
认领项目
统计分析
储能厂商库
储能厂商库
统计分析
认证企业
储能产品库
储能产品库
添加产品
产品参数对比
储能政策库
储能政策库
政策月报
政策汇总
统计分析
储能标准库
储能标准库
统计分析
储能投融资库
储能指数
热点投资项目跟踪
招中标项目库
招标、中标信息跟踪
研究报告
关于CNESA储能研究
登录
|
注册
搜索
首页
行业资讯
联盟观点
市场动态
政策动态
企业动态
项目动态
行业观察
全球储能数据库
储能项目库
储能项目库
提交项目
统计分析
储能厂商库
储能厂商库
统计分析
认证企业
储能产品库
储能产品库
添加产品
产品参数对比
储能政策库
储能政策库
政策月报
政策汇总
统计分析
储能标准库
储能标准库
统计分析
储能投融资库
储能指数
热点投资项目跟踪
成本价格库
招标、中标信息跟踪
电力运行数据库
各类电源装机量
各类电源发电量
各类电源发电利用小时数
光伏发电情况
风电情况
研究报告
《储能产业研究白皮书》
《全球储能市场跟踪报告》
《专题研究报告》
《储能产业趋势》
《储能产业参考》
《储能周报》
关于CNESA储能研究
正在建设中
正在建设中,敬请期待
确定
资讯详情
首页
项目动态
资讯详情
返回
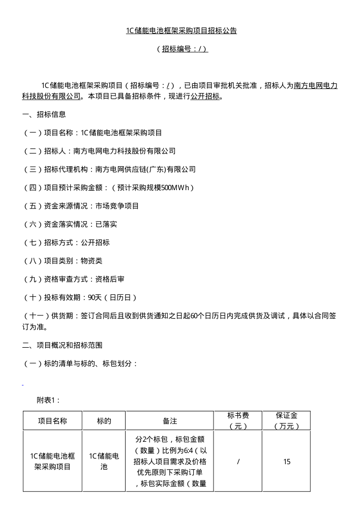
500MWh!南网科技1C储能电池招标
2023年03月10日
阅读(588)
类型:项目动态
12家企业中标国家电投900MWh户用储能和台区储能采购
2023年03月13日
35kV高压直挂,液冷技术!新昌高投50MW/100MWh储能项目并网
2023年03月09日
上一篇
下一篇